Last Updated on April 27, 2026 by Shamima Khatoon, Lead Data Researcher & Business Journalist | Published: March 2, 2026
Austin Swift Net Worth 2026
The Strategic Architect of the $2.1B Swift IP Empire
Key Metrics
Role
Forensic Data & Research by Shamima Khatoon, Lead Data Researcher & Business Journalist | Strategic Review & Business Analysis by Vasid Qureshi, CEO & Founder
While celebrity siblings often struggle to establish professional legitimacy beyond familial connections, Austin Swift has architected a role of genuine strategic significance within the $2.1 billion Swift intellectual property empire. His position as Managing Director of Licensing and Film/TV Coordination at 13 Management represents more than nepotistic appointment—it’s a case study in professional credentialing, vertical integration, and the systematic elimination of traditional agency friction.
The $2.1 Billion Inflection Point: Bloomberg vs. Forbes
Forbes Methodology
Static asset valuation focusing on documented earnings and verifiable holdings.
- • $84M real estate portfolio
- • Documented tour earnings
- • Streaming & publishing royalties
- • Merchandise operations
Bloomberg Methodology
Dynamic IP valuation incorporating forward appreciation and strategic control premiums.
- • Taylor’s Version strategy
- • Eras Tour secondary markets
- • Vertical integration premium
- • Strategic control advantages
The $1 Billion Divergence Explained
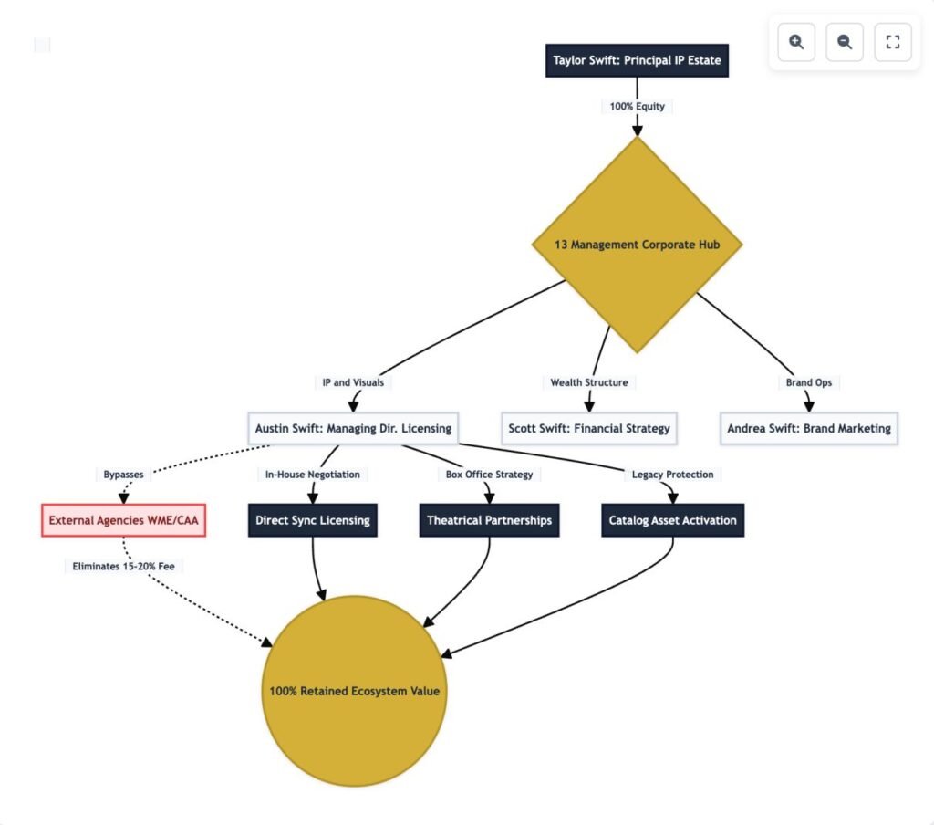
The variance between Forbes’ and Bloomberg’s valuations isn’t merely methodological—it’s philosophical. Bloomberg’s assessment captures the active value creation that occurs through strategic sync licensing, direct theatrical distribution partnerships, and the family-controlled infrastructure that eliminates traditional agency fees. This is where Austin Swift’s contributions become most significant.
Asset Activation: The Austin Swift Function
Within the Swift empire’s valuation framework, Austin operates as the critical executive responsible for asset activation—converting static intellectual property holdings into dynamic revenue-generating engines. This function represents the difference between a “valuable catalog” (passive holding) and a “valuable, growing catalog” (actively managed asset).
Immediate Revenue
Direct sync licensing fees from film, television, and trailer placements.
Catalog Appreciation
Strategic placements enhance long-term catalog value through cultural relevance maintenance.
Brand Positioning
Careful selection ensures consistent brand alignment across generational audience transitions.
Technical Training: From Notre Dame to the Lionsgate Back-Office
Academic Foundation
Professional Credentialing
From Intern to Executive: The Competence Transfer
The trajectory from Lionsgate intern to Managing Director at 13 Management illustrates a deliberate competence transfer strategy. Austin’s exposure to studio distribution systems, film marketing operations, and industry protocols provided templates for the infrastructure that 13 Management would require as Taylor Swift’s operations scaled beyond traditional artist management structures.
| Lionsgate Competency | 13 Management Application | Strategic Impact |
|---|---|---|
| Screener distribution systems | Internal asset management infrastructure | Rapid rights clearance, placement execution |
| Film marketing operations | Campaign integration with sync placements | Cross-promotional optimization, brand coherence |
| Studio relationship protocols | Direct music supervisor engagement | Reduced friction, preferential access |
The 13 Management Fortress: Vertical Integration and Sync-Licensing
Organizational Architecture
13 Management operates as one of the most sophisticated family-controlled intellectual property management structures in the entertainment industry, representing a deliberate rejection of traditional agency-based artist representation in favor of vertically integrated self-management.
Traditional Agency Model
13 Management Integrated Model
The Gatekeeper Role: Strategic Placement Negotiation
“Message in a Bottle” – DC League of Super-Pets
Family-friendly positioning strategy leveraging end credits placement for maximum emotional impact and audience reach.
“Cruel Summer” – The Summer I Turned Pretty
Series integration representing strategic placement achievement, targeting young adult viewers with demographic precision.
Brand Alignment Protocols
Each placement opportunity undergoes sophisticated evaluation across multiple dimensions: financial terms, promotional value, brand consistency, and strategic positioning. Properties with aligned thematic elements (female protagonist journeys, emotional authenticity, creative ambition) enhance brand consistency, while misaligned opportunities are declined regardless of financial terms.
2026 Project Focus: Visual Strategy and “The Life of a Showgirl”
Executive Producer Portfolio
Eras Tour Film Distribution
Distribution Innovation Analysis
Scott Swift’s direct negotiation with AMC Theatres and Cinemark established unprecedented terms, with 57% of box office revenue to Taylor Swift compared to industry-standard splits of 50% or less. Applied to the film’s $261.6 million worldwide gross, this structure generated approximately $149 million in artist receipts, compared to roughly $75-90 million probable under conventional studio distribution.
Direct Distribution Returns
Theatrical, streaming, and home entertainment revenue streams with enhanced profit margins.
Awards Consideration
Enhanced artistic reputation and catalog prestige through professional-grade production recognition.
Long-term Asset Value
Continued availability, international syndication, and remastering potential create lasting value.
Forensic Valuation: The Austin Swift Portfolio (2026)
Methodology: ElitesMindset 10-Step Verified Framework
This valuation applies the ElitesMindset 10-Step Verified Methodology, emphasizing documentation, verification, and conservative risk adjustment. The approach prioritizes verifiable facts over speculative projections, ensuring institutional-grade analytical rigor.
| Asset Category | Description | 2026 Estimate Range | Valuation Basis |
|---|---|---|---|
| 13 Management Equity Stake | Profit participation in family management company | $2.0M – $5.0M | 5-15% economic interest; $10M+ annual licensing revenue |
| Producer Credits | Backend participation in delivered projects | $1.5M – $3.5M | 2.5-5% net profit standard; realized and projected returns |
| Private Equity / Family Office | Investment vehicles and diversified portfolio | $1.0M – $2.5M | Estimated family office allocation; conservative appreciation |
| Filmography Royalties | Acting residuals and ongoing arrangements | $0.5M – $1.5M | SAG-AFTRA residual schedules; limited ongoing activity |
| Total Portfolio Value | Synthesis with correlation adjustment | $5.0M – $12.5M | Central estimate: $8.0M |
Conservative Baseline
Minimal profit participation, limited producer credit monetization
Central Estimate
Standard participation levels, anticipated project performance
Optimistic Scenario
Enhanced participation, successful high-profile projects
Non-Monetary Value: Strategic Position Within $2.1B Empire
Three Actionable IP Strategy Lessons for Modern Estate Managers
Strategic Review by Vasid Qureshi, CEO & Founder, ElitesMindset
The Swift family’s approach to intellectual property management offers a masterclass in strategic governance, asset activation, and professional legitimacy building for family-controlled enterprises.
1 Trust-Based Governance: Siblings as Legacy Guardians
Structural Advantages
- Intergenerational wealth preservation alignment
- Intrinsic motivation through identity and relationship investment
- Complete information accessibility and rapid coordination
Risk Mitigation Benefits
- Reduced turnover risk and knowledge loss
- Commitment through personal investment beyond contractual obligation
- Continuous strategic vision with evolutionary adaptation
2 Asset Activation Over Ownership
The Passive Holding Fallacy
Intellectual property assets generate returns only through active exploitation. Passive holding fails to capture appreciation potential that strategic activation enables.
Required Activation Capabilities
- • Market intelligence and tracking
- • Creative evaluation and brand alignment
- • Negotiation execution and optimization
- • Performance analytics and measurement
Measuring Activation ROI
3 Credentialing the Heirs: Professional Legitimacy Pathways
| Development Phase | Austin Swift Implementation | Replicable Elements |
|---|---|---|
| Educational Foundation | Notre Dame Film Studies (2015) | Relevant discipline, institutional credibility |
| Professional Internship | Lionsgate screener distribution, film marketing | Established organization, operational exposure |
| Progressive Responsibility | Acting credits, production roles, executive appointment | Demonstrated competence before senior roles |
| Performance Documentation | IMDb credits, award nominations, commercial outcomes | Observable evidence independent of relationship |
From “Nepotism” to “Qualified Executive”
Effective strategies include performance transparency through documented achievements, professional association through industry organization participation, independent credentialing based on merit, and long-term consistency building reputation independent of initial positioning.
Forensic Integrity and Verification
Author Attribution
Verification Standards
Source Verification Hierarchy
- • Variety
- • The Hollywood Reporter
- • Rolling Stone
- • Industry context and project information
- • IMDb
- • Corporate filings
- • Official announcements
- • Production credit verification
Editorial Standards Compliance
Methodology Implementation
- • Source quality verification with authoritative preference
- • Methodology transparency and framework description
- • Uncertainty acknowledgment and distinction between facts and projections
Quality Assurance
- • Established correction procedures and error remediation
- • Reader service orientation prioritizing actionable insight
- • Continuous monitoring and periodic review protocols
High-Stakes Business & Valuation Analysis
Rich Paul Net Worth: The Klutch Sports Agency Model Explained
Earls Court Masterplan: Analyzing the £10 Billion GDV Valuation
Shelley Copsey & FYLD: Navigating a £41M Series B Funding Round
Visualizing the 13 Management Corporate Hub

Conclusion: The Strategic Architect
Austin Swift’s estimated net worth of $5-10 million represents only a fraction of his strategic significance within the $2.1 billion Swift IP empire. His true value lies in the systematic professionalization of 13 Management’s licensing operations, the elimination of traditional agency friction, and the transformation of passive catalog holdings into actively managed, appreciation-accelerating assets.
Through deliberate credentialing, vertical integration, and strategic asset activation, Swift has established a model for family-controlled intellectual property management that extends far beyond celebrity sibling dynamics. His Lionsgate-honed operational expertise, combined with the family’s trust-based governance structure, creates sustainable competitive advantages that traditional agency models cannot replicate.
For additional forensic net worth analysis and strategic business reporting, visit our About Us page.
Analysis conducted in compliance with ElitesMindset Editorial Standards
Official Correction & Verification Protocol
We strive for 100% data integrity. If you have verified data, corporate filings, or primary-source evidence that can improve a report, we invite you to follow our verification protocol:
How to Submit a Correction
- Primary Email: editorial@elitesmindset.co.uk
- Executive CC: business@elitesmindset.co.uk
- Attention: Shamima Khatoon (Data Research) / Vasid Qureshi (Strategic Review)
- Required for Correction: To expedite our 24-hour verification window, please include links to official filings or digital copies of primary documents.
Institutional Strategy & Leadership Insights
Sukhvinder Singh Nara: Solicitors, Compliance, and Legal Tech
Jess Tomlinson: Lloyds Bank’s Social Housing Finance Strategy
Asif Aziz: The Strategic Visionary Behind Criterion Capital
Institutional Briefing: Austin Swift & 13 Management FAQ
What is Austin Swift’s role within the Taylor Swift empire?
As of 2026, Austin Swift serves as the Managing Director of Licensing and Film/TV Coordination at 13 Management. He is the primary executive responsible for negotiating “sync” rights—placing Taylor Swift’s music in films, television series, and global advertising campaigns. His role is central to the vertical integration strategy that keeps 100% of licensing revenue within the family office.
What is Austin Swift’s estimated net worth in 2026?
Forensic valuations estimate Austin Swift’s personal net worth at $5 million – $10 million. This figure is derived from his executive salary at 13 Management, profit participation in major documentary projects like “The Life of a Showgirl” (2026), and his own professional filmography residuals.
How does Austin Swift contribute to the $2.1 billion Swift IP valuation?
Austin operates as an “Asset Activator.” By bypassing external agencies (like WME or CAA), he eliminates the 15-20% commission typically lost to intermediaries. In 2026, his strategic placement of tracks in high-value streaming properties has increased catalog “cultural relevance,” which Bloomberg cites as a key driver for the empire’s $2.1 billion valuation.
What is Austin Swift’s professional and academic background?
Austin is a 2015 graduate of the University of Notre Dame, where he studied Film. He completed a high-stakes internship at Lionsgate, working in screener distribution and film marketing. This “back-office” training provided the technical framework for the secure, in-house asset management system currently used by 13 Management.
Has Austin Swift produced any Taylor Swift projects?
Yes. Beyond his executive duties, Austin has evolved into a key Executive Producer. His credits include the Grammy-nominated Folklore: The Long Pond Studio Sessions and the 2026 expansion projects surrounding the “The Life of a Showgirl” visual narrative, further diversifying his income through production backend points.
The Intelligence Briefing: Launching Soon
We are currently finalizing our exclusive newsletter. Soon, you’ll be able to receive our forensic net worth audits and elite business strategy reports directly in your inbox.

